Game Blade
GameBlade is what I called this project, and I worked on it for a decently long time, taking a few classes so that I could better complete the project. The point of it is to gamify sword fighting using hit detection, which I tried to do in a few ways, testing with switches, accelerometers, vibration sensors, and piezos.





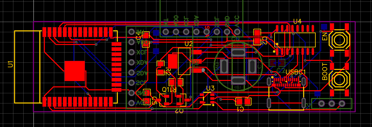
I ended taking the Art and Science of PCB design class to further learn about how to make and design PCBs to better complete this project, and learned enough to begin making simple PCBs, such as breakout boards that I can quickly mill and use. I eventually designed and ordered a handful of prototypes which ended up working, but were decently expensive. Eventually my laptop SSD got corrupted and I lost most of the files related to the project, which was a major hiccup. The current board is designed off of an ESP32 S3 module, and uses a piezo disc for vibration and collision detection. It is able to use control an LED strip, and it runs off of an 18650 cell.